欢(huān)迎进入河北(běi)华盛节能设备有限公司企业网站
实体生产厂家
冷却塔,冷却塔厂家
冷却(què)塔(tǎ)价格

咨询热线

176-0318-8786

0318-8266038

冷却塔厂家

冷却塔的开式和闭式该如何选(xuǎn)择?

作者:hengke 来源:河北华盛冷却塔厂家 时间:2019-04-23 04:41访问量:
描述:冷却塔分为开式冷却塔和闭式冷却塔,但是除了两(liǎng)者的成(chéng)本不一样外别的方面对于两者的区别可能大部分人都不太了解,开式冷却塔前期投入小,但是运行成本高。闭(bì)式冷(lěng)却塔无论多么恶(è)劣的环境都能正常使用,缺点是闭式冷却(què)塔的造价比开(kāi)式冷却塔高2-3倍(bèi)!今天就从性能上来详细介绍下!
冷却塔(tǎ)

冷却塔的开式和闭式该如何选择?

冷却塔分为开式(shì)冷却塔和闭(bì)式冷却塔,但是(shì)除了两者的成本不(bú)一样外别的方面对于两者的(de)区别可能大部分人都不太(tài)了解,开式冷却塔前期投入小,但是(shì)运(yùn)行成本(běn)高。闭(bì)式冷却塔(tǎ)无论多么恶劣(liè)的(de)环境都能正(zhèng)常使用,缺点是闭式冷却塔的造(zào)价比开式冷却塔高2-3倍!今天就从性能(néng)上来详细介绍下!

一、开式(shì)冷却(què)塔(tǎ):

开式冷却原理就是通过将循环(huán)水以喷雾方式,喷淋到玻璃纤维的填料(liào)上,通过水与空气的接触,达到换热,再有风机带动塔内气流循环,将与水换热后的热气流(liú)带出,从而达到冷却。此种冷却方式,首期的投入比较的少,但是运营成本(běn)较高(水耗(hào)、电耗)。
二、闭式(shì)冷却塔:
闭式(shì)冷却原理是,简(jiǎn)单来说是两个循环:一个(gè)内循环、一个外循环。没有填料,主核(hé)心部分为紫铜管表冷器。
①内循环:与对象(xiàng)设备对接,构成一个封闭式的(de)循环(huán)系统(循环介质为软水)。为对象设备进行冷却,将对象设备(bèi)中的热量带出到冷却机组。
②外循环:在冷(lěng)却塔中,为冷却塔本身进行降温。不与内循环水相接触,只是通过冷却塔内的紫(zǐ)铜管表(biǎo)冷器进行换热散热。在此种冷却方式下,通过自动控制,根据水温设置电机的运行。
两个循环,在春夏两季环(huán)境温度高的情(qíng)况(kuàng)下,需要两个循环同时运行。秋冬两季环境温度(dù)不高,大部(bù)分情(qíng)况下只需一个内循环。
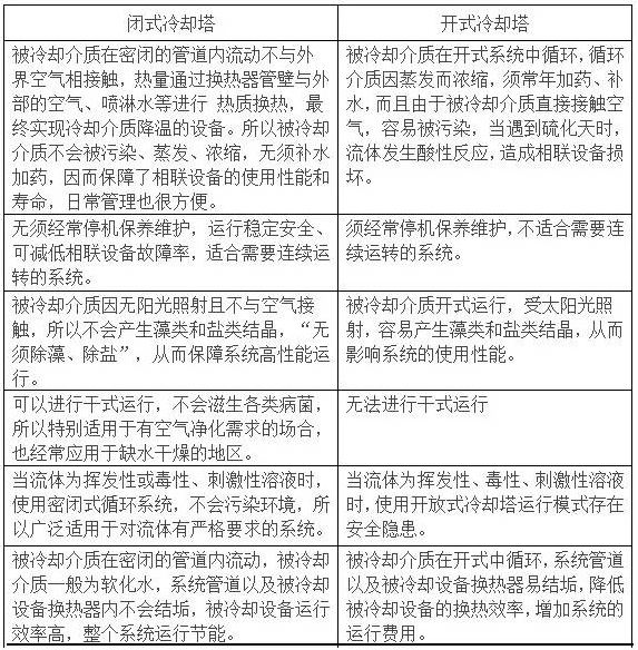
三、开式(shì)冷却塔与闭式冷却塔的性能(néng)比较:
开式冷却塔与闭式冷却塔的性能比较图

 

丝瓜视频污_丝瓜视频在线观看_丝瓜视频app_丝瓜视频iOS